Security statement
We are committed to improving our security posture. If you would like to know more about company-level security approach, please refer to the Trust Center.
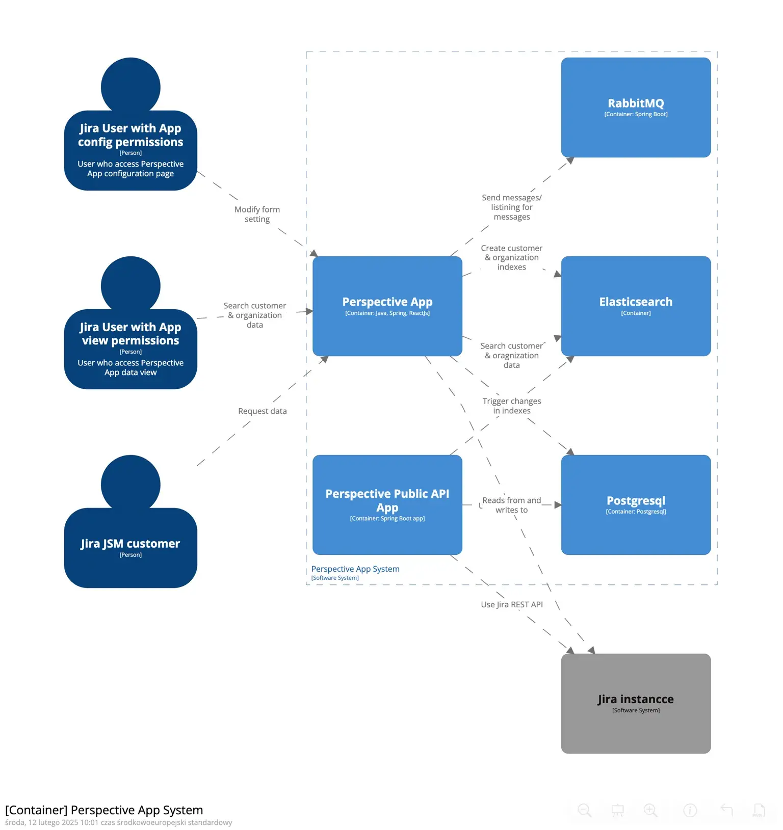
Architecture
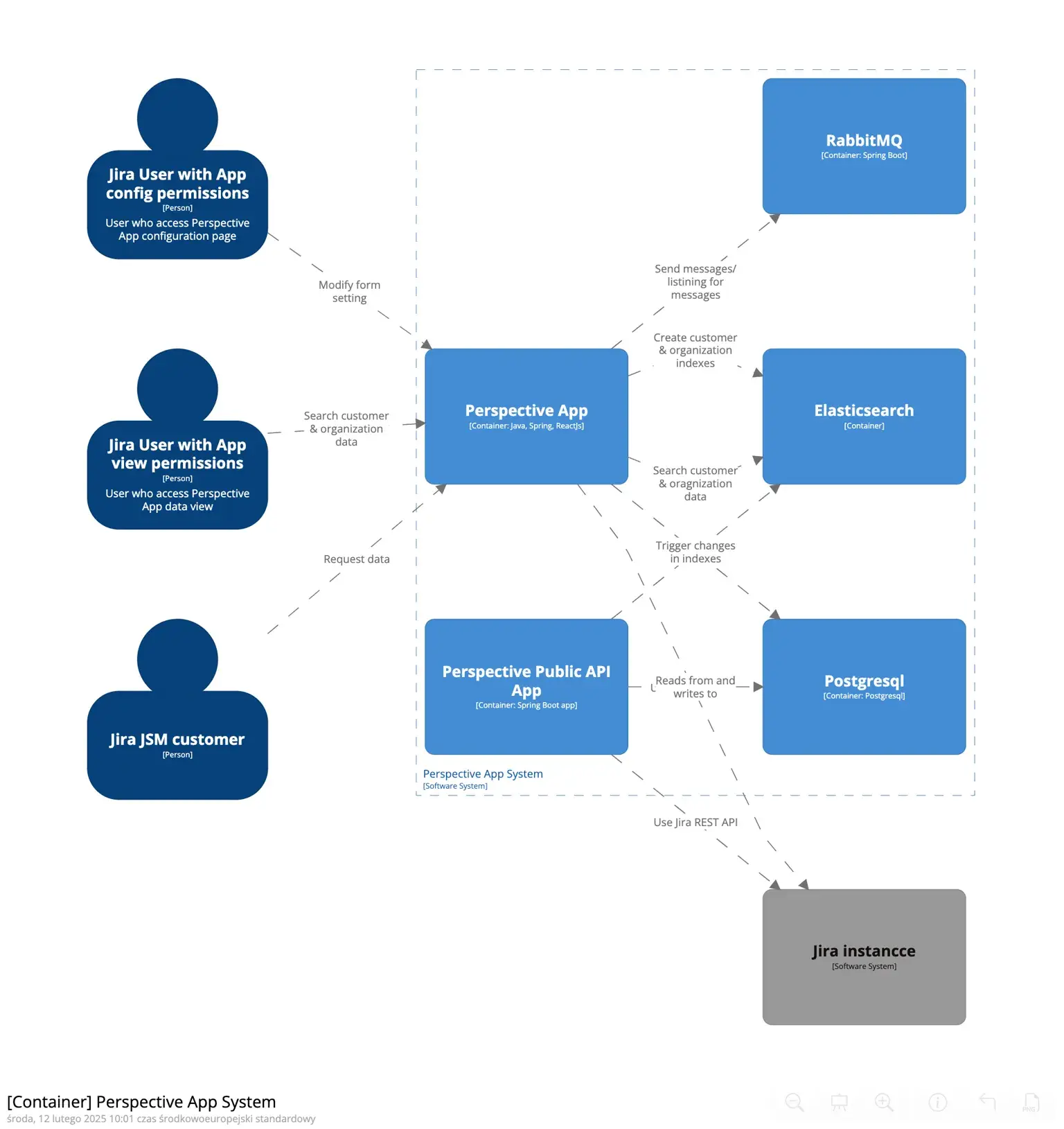
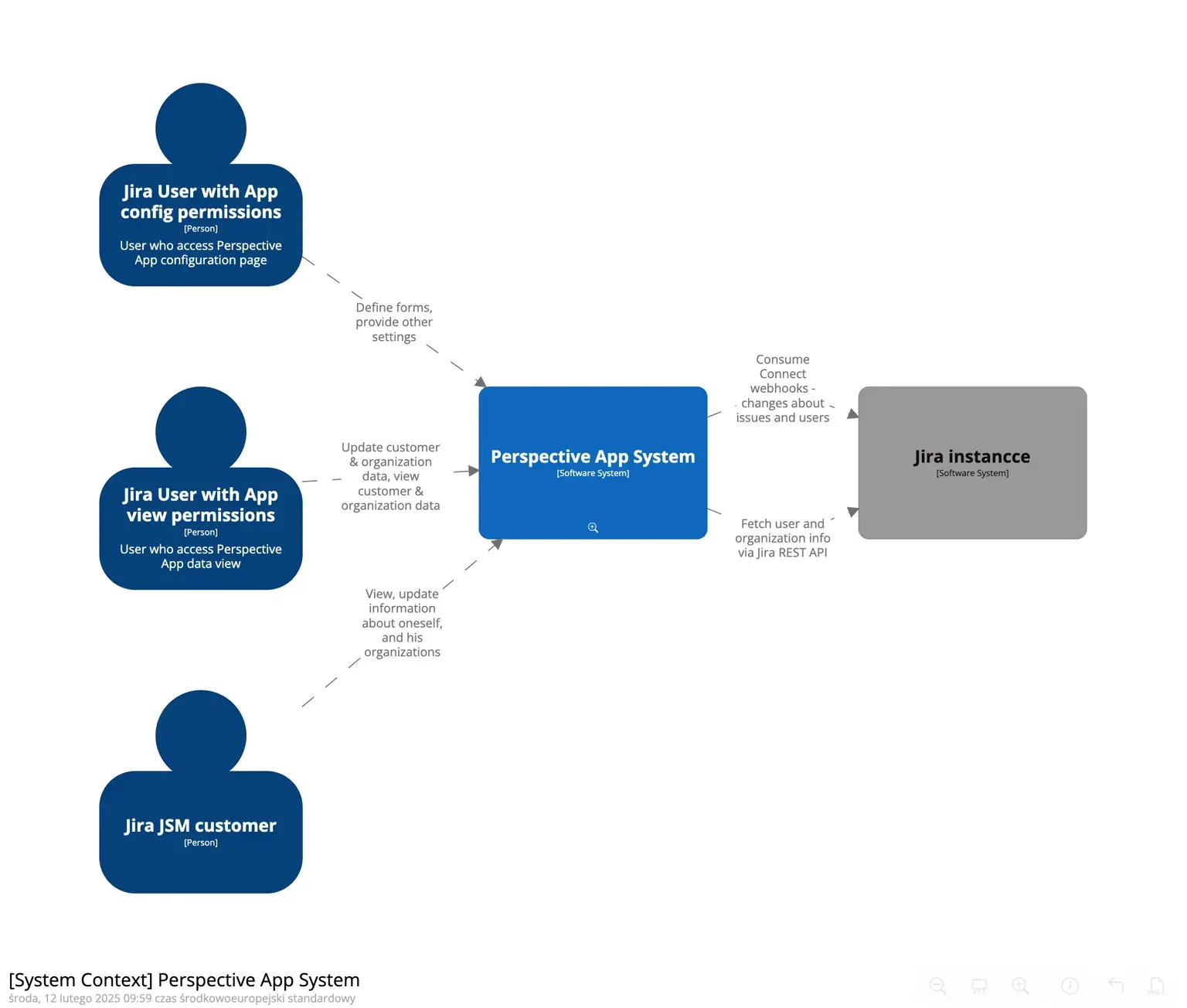
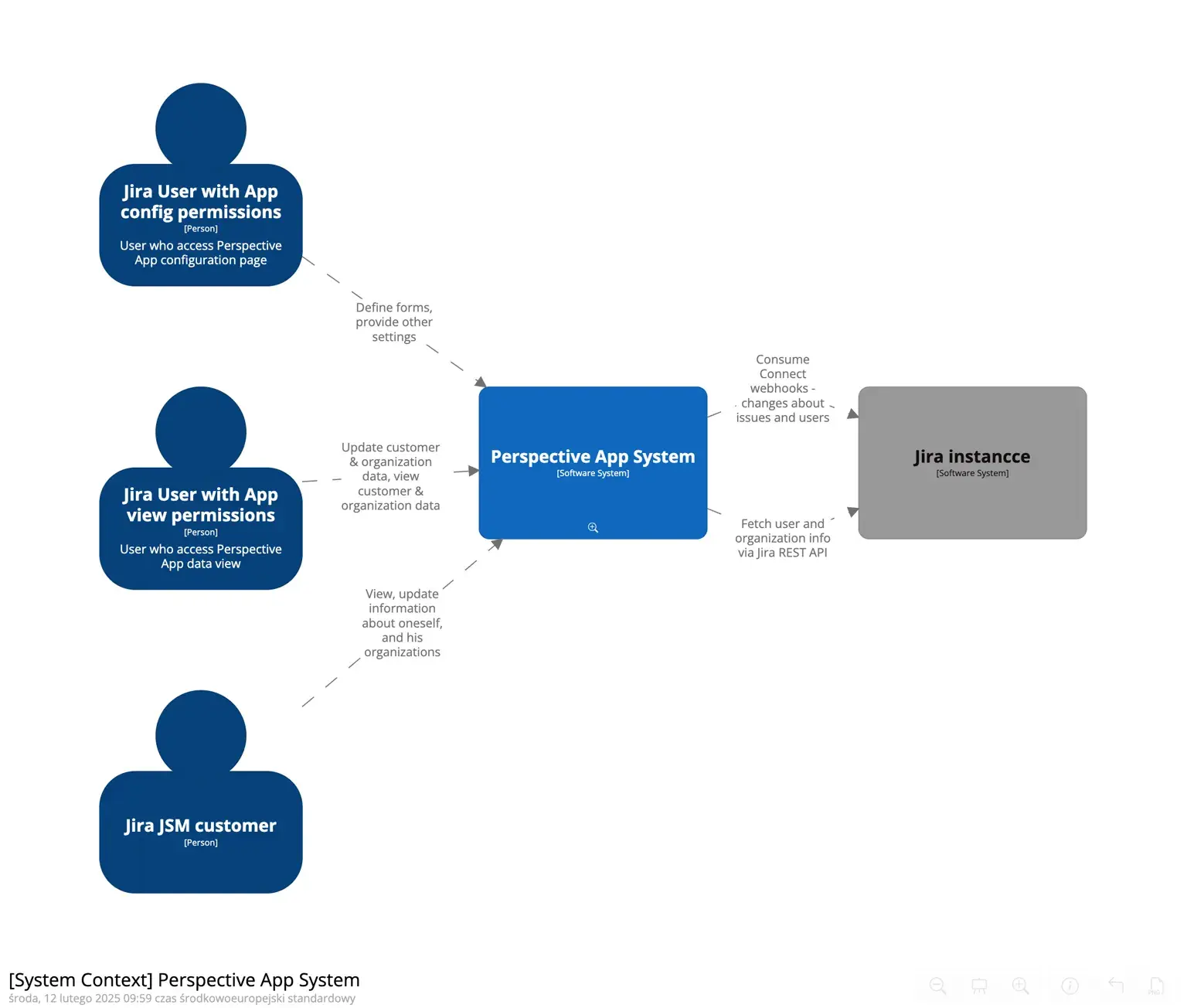
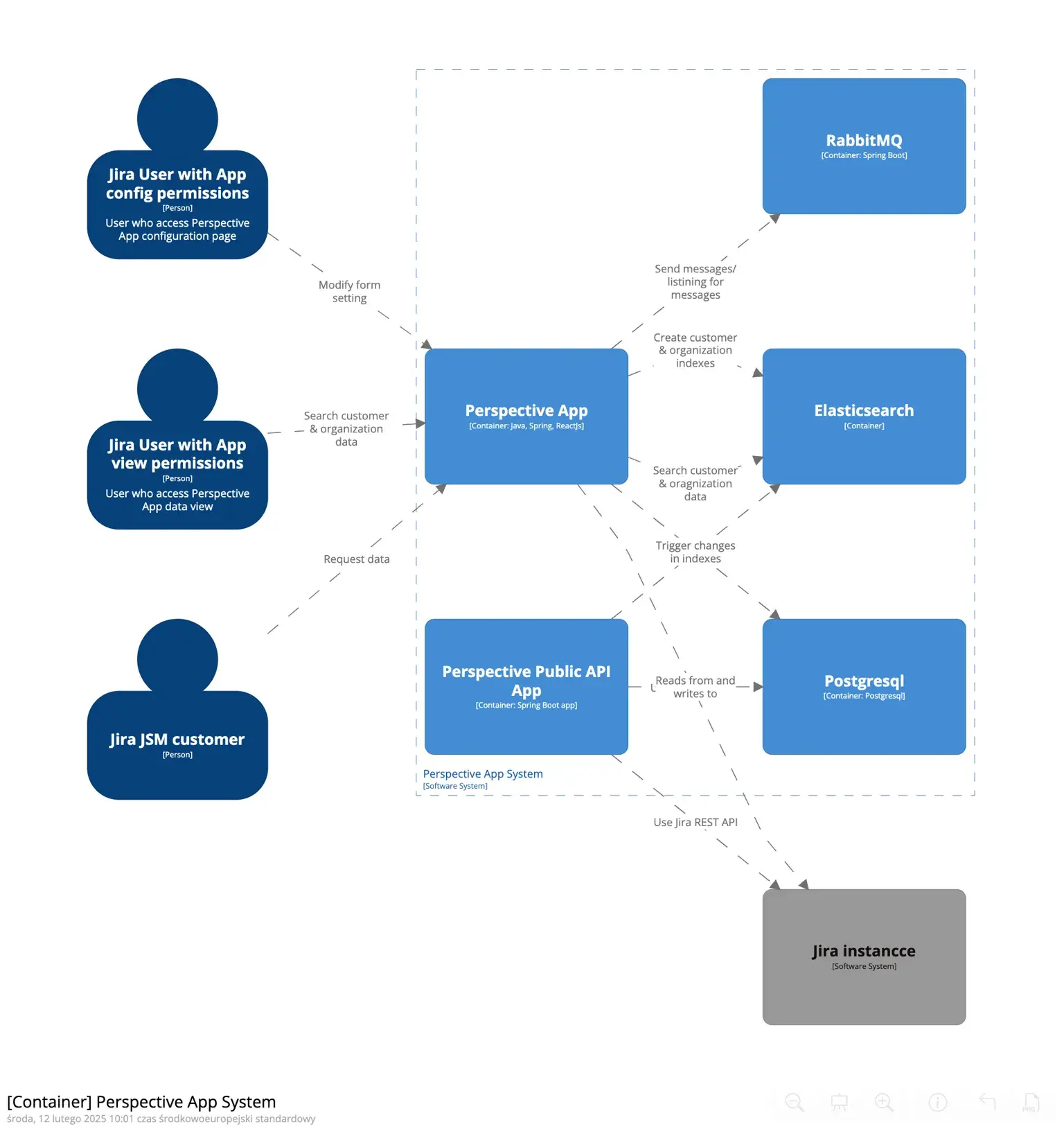
Perspective is a Connect app. It’s written in Java in the backend and React in the front end. The app is hosted on Heroku. The app also uses ElasticSearch and RabbitMQ Queues to improve overall performance.
How do the data flows look like?








How do the architectural diagrams look like?




What data does the app process?
We process account IDs, e-mail addresses, display name organization memberships and all data defined within the app.
What data does the app store?
The app in the database stores fields created within the app, including the field’s values provided by agents and customers. The app stores the same in the cache as in the database, plus email addresses and display names.
Where is the data stored?
All data are stored in the Heroku Postgres in the US region.
Which permissions does the app require?
This app requires five permissions:
- Administer the host application
- Administer Jira projects
- Delete data from the host application
- Write data to the host application
- Read data from the host application
Does the app encode all data in transit and at rest?
Yes.
Does the app support data residency?
No. If you are interested in enabling your region, please contact us at support@appsvio.com
Does the app have a data retention policy?
Yes. The data are deleted 90 days after the app is uninstalled or after the first site’s inactivity. More information is available in Data Retention Policy.
Does the app have a data backup policy?
Yes. More information is available in Data Backup Policy.
Useful links and more information: Privacy Policy of Appsvio apps
If you have any questions about the security, contact us via e-mail security@appsvio.com.