Security Statement
We are committed to improving our security posture. That’s why we created this page to answer basic questions about security in the HubSpot Integration app.
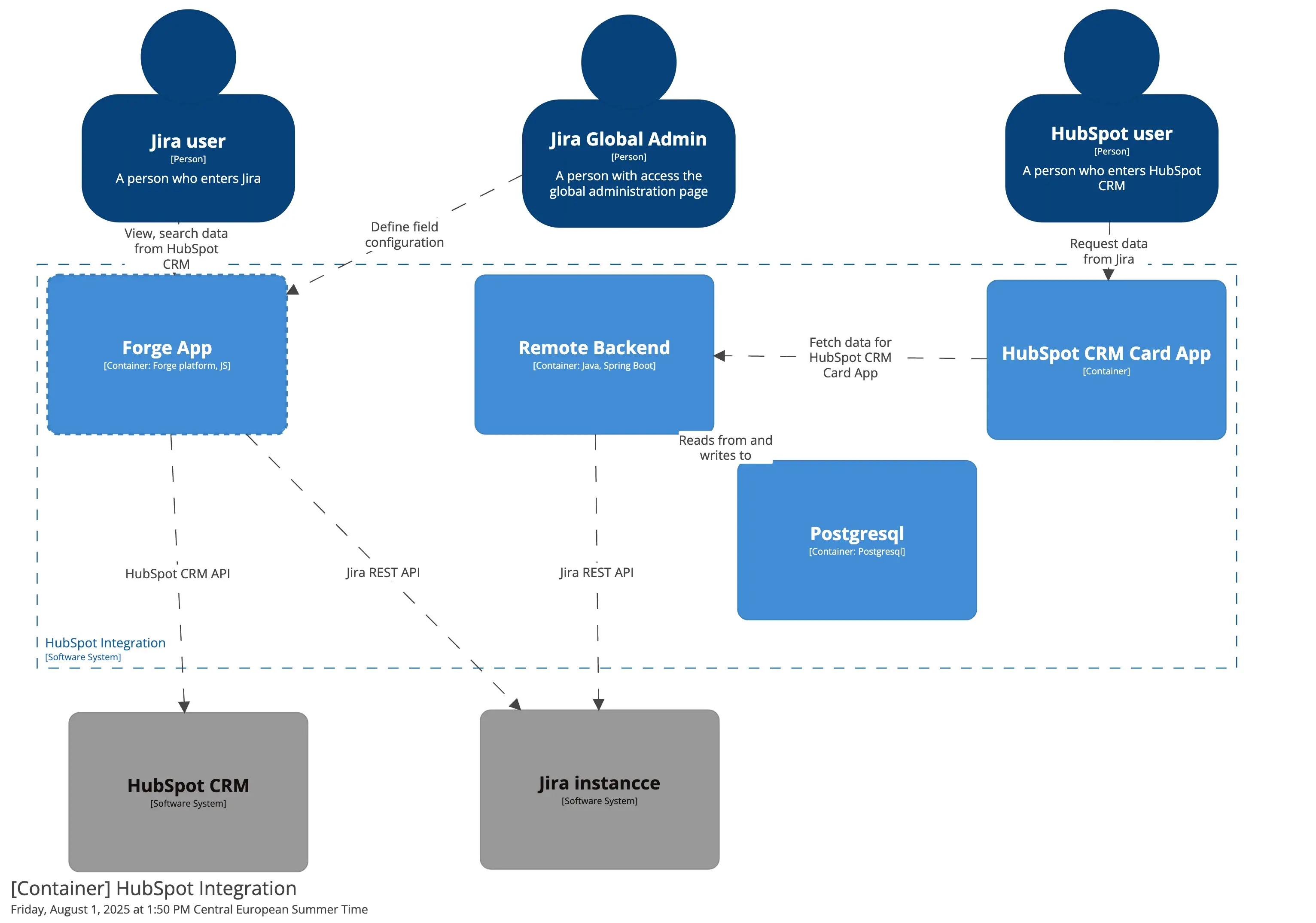
Architecture
HubSpot Integration is built on the Forge platform. The app connects to Jira using OAuth2. It’s written in React and TypeScript.
What does the data flow look like?






What customer data does the app process?
We process accountIds, email addresses, display name.
What data does the app store?
The app stores connection credentials to HubSpot, configuration settings, and custom field values.
Where are the data stored?
All data are stored on the Atlassian infrastructure. The app data is stored via Forge Storage.
What permission does the app require?
This app requires four permissions to do following actions:
- Access and interact with your data from outside of Atlassian.
- View all e-mail addressess of all users regardless of the users’ profile visibility settings
- Read Jira project and issue data, search for issues, and objects associated with issues like attachments and worklogs.
- Read and write to app storage service
Does the app encode all data in transit and at rest?
Yes.
Does the app support data residency?
Yes, thanks to using the Atlassian Forge platform. Here is the official announcement from Atlassian: https://www.atlassian.com/blog/developer/data-residency-is-coming-soon-in-beta-to-forge-hosted-storage-take-action-now-to-support-your-customers
Does the app have a data retention policy?
Yes. Appsvio and Atlassian will delete all End User Personal Data (including copies) upon written request. More information is available in Forge DPA.
Does the app have a data backup policy?
Yes. More information is available in https://www.atlassian.com/trust/security/data-management
Useful links and more information
Privacy Policy of Appsvio apps
If you have any questions about the security, e-mail security@appsvio.com